来源:行政审批局 时间:2025-09-25 字号:【大 中 小】
威县个人身后“一件事”办事指南
一、服务对象
自然人
二、联办事项
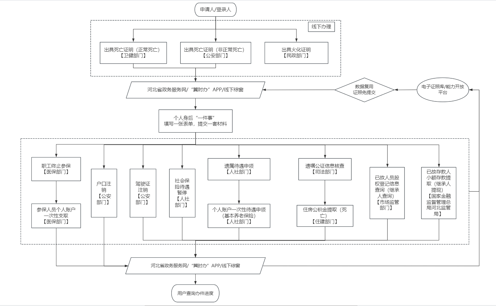
1.出具死亡证明(正常死亡);
2.出具死亡证明(非正常死亡);
3.开具火化证明;
4.户口注销;
5.社会保险待遇暂停;
6.个人账户一次性待遇申领(基本养老保险);
7.遗嘱待遇申领;
8.职工终止参保;
9.参保人员职工基本医疗保险个人账户余额一次性支取;
10.驾驶证注销;
11.住房公积金提取(死亡);
12.遗嘱公证信息核查;
13.已故人员股权登记信息查询(继承人查询);
14.已故存款人小额存款提取(继承人提取)。
三、办理条件
(一)在河北省境内死亡,具有省内户籍;
(二)办理社会保险待遇暂停,需为河北省内参加企业养老保险、机关事业单位养老保险参保人员;
(三)办理个人账户一次性待遇申领(基本养老保险),需为河北省内参加企业养老保险、机关事业单位养老保险、城乡居民养老保险参保人员;
(四)办理遗属待遇申领,需为河北省内企业养老保险参保人员以及符合条件的城乡居民享受待遇人员;
(五)办理职工终止参保、参保人员职工基本医疗保险个人账户余额一次性支取,需为河北省内参保职工(含灵活就业人员);
(六)办理住房公积金提取(死亡),需在河北省内已足额缴纳住房公积金;
(七)办理驾驶证注销,需具有河北省公安交通管理部门核发的机动车驾驶证。
四、申办材料
1.“个人身后一件事”办理登记表;
2.申请人身份证;
3.死亡证明(正常/非正常死亡);
4.火化证明/承诺书;
5.逝者身份证;
6.指定提取申请人为已故存款人、死亡或被宣告死亡的缴存住房公积金职工的继承人或受遗赠人的公证遗嘱,或人民法院作出的判决书、裁定书、调解书;
7.逝者居民户口簿;
8.无视同缴费承诺书或在职死亡人员视同缴费年限认定申请表。
五、办理方式
1.线上办理:申请人通过河北政务服务网、“冀时办”APP“高效办成一件事”专区在线填写申请表,提交材料申请。
2.线下办理:申请人可选择政务服务大厅“高效办成一件事”办事窗口进行线下申请。
六、办理流程

七、承诺办结时限:7个工作日
八、是否收费:否
九、业务申报流程
第一步:用户需要先打开浏览器输入【http://www.hbzwfw.gov.cn/】进入河北政务服务网,点击右上角注册按钮,完成个人账号注册。

第二步:用户完成账号注册后,可点击右上角【登录】按钮,输入账号、密码信息后完成账号登录操作

第三步:用户可选择网站【热门服务】,选择“高效办成一件事”-“查看更多”,进入一件事专区。

第四步:用户可结合需求,选择【个人身后“一件事”】服务,页面会为用户展示主题关联事项信息、办理时间、跑动次数、材料数量、办理环节等数据信息同时还提供这件事解读以及办事指南的服务入口。

第五步:业务申报,一件事解读及办事指南等服务进行主题事项信息的查看及事项申报。(下图为一件事解读页面和办事指南的在线申报示例图)

第六步:区划选择,需要结合身故人信息来选择对应的区划信息,区划信息确定后,点击【确定】按钮,进入身后主题事项申报流程。(此事项支持市县两级申报,下图以邢台市威县为例进行演示)

第七步:情形引导,个人身后“一件事”的服务对象为在河北省辖区内死亡的本省户籍人员直系亲属及其特定关系人,需要线下为身故人完成死亡证明(正常死亡)/非正常死亡和火化证明后再进行此主题事项的申报。(情形引导页面需要注意的是已故人员股权登记信息查询为查询事项建议与其他事项联合申报,只选择这一项则不会触发业务流程,页面会直接展示查询结果)


第八步:填报须知,用户需要仔细阅读个人身后“一件事”申报注意事项并选择【同意】后,点击底部下一步按钮。

第九步:条件预检,此环节会调用信息核验接口,核验当前登录用户基本信息。完成核验后,用户选择底部下一步按钮即可。

第十步:材料预检,用户需要手动上传申报事项所需要的申报材料,材料上传方式支持电脑上传或手机扫码上传,用户可点击材料样本进行下载查阅,申报材料完成上传后点击底部【下一步】按钮即可。


第十一步:表单填写,用户需要填写个人身后“一件事”所关联的子事项涉及的表单字段信息,系统会根据用户登录信息,自动回填用户部分基本信息,事项个性化信息则需要用户进行手动填写。用户完成填写后可选择暂存服务或继续进行下一步申报服务。(暂存功能可以暂存申报信息,用户可择时在草稿箱选择继续申报)


第十二步:信息确认,用户可在当前环节检查表单信息及材料信息是否无误,有问题可选择上一步进行修正,无问题可以点击底部提交按钮,完成申报办件的提交工作。


第十三步:办件信息查询。业务审批系统完成办件审批工作后,业务审批系统会将子办件的过程数据及办理结果数据推送至一件事系统,用户可在高效办成一件事服务专区,用户中心查询已申报和已保存草稿办件信息。
1.用户可在专区首页右侧点击【我的办件】或【草稿件】按钮,进入查询页面(详见下图)

2.进入我的办件,用户可以查询,当前账号所申报的所有一件事信息列表点击【查看详情】可展示主题办件下的子办件的办件办理进度及办理结果。(需要注意的是当某个主题办件的所有子办件都结束审批流程后,主题办件的状态才会更新到已办结)。


扫一扫分享到手机端